Skip to main content
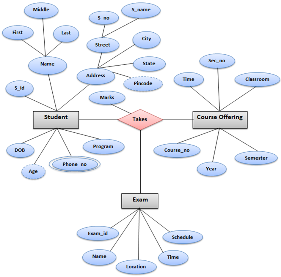
Consider a database used to record the marks that students get in different exams of different course offerings. (a) Construct an E-R diagram that models exams as entities, and uses a ternary relationship, for the above database. (b) Construct an alternative E-R diagram that uses only a binary relationship between students and course-offerings. Make sure that only one relationship exists between a particular student and course-offering pair, yet you can represent the marks that a student gets in different exams of a course offering.
Popular posts from this blog
Comments
Post a Comment